
Proces davanja ponuda i praćenje njihove realizacije do momenta prihvatanja i kreiranja predmeta narudžbina.
Definišu se osnovni podaci o ponudi.
Pored subjekta u dokumentu ponude, definiše se broj dana koliko ponuda važi tj. do kog datuma. Ostali podaci su isti kao u narudžbini, datum kada je ponuda kreirana, valuta u kojoj će biti vrednost ponude i stavke ponude.
Ponuda može biti kreirana iz backoffice-a kao predmet koji nema izvesnost realizacije kao narudžbina. Ona se šalje kupcu tj. klijentu kao potencijalni set uslova sklapanja poslovanja.
Ona takodje može biti kreirana nakon upita koji stiže sa web sajta. Naime, proizvodi ili usluge kojima je cena varijabilna i samim tim "na upit", postaju stavke predmeta ponude koja se nakon dogovorenih uslova šalje klijentu koji je poslao upit.
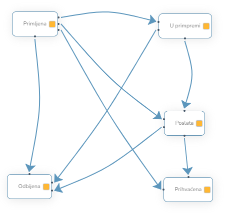
Predmet narudžbine nastaje kao posledica prihvatanja ponude. Promenom statusa ponude u status PRIHVAĆENA, sistem će automatski napraviti predmet narudžbine, staviti je u status UPIT i kreirati dokument narudžbine koji će imati prekopirane sve stavke dokumenta ponude od koje je nastao. Ponuda koja je prebačena u završni status "prihvaćena", neće biti prikazana u inicijalnom prikazu otvorenih ponuda jer se ona smatra "završenom".
Rezervacije po ponudi vrše rezervisanje celokupne robe koja se nalazi u dokumentu ponude. Roba se rezerviše do datuma definisanog u follow-up predmeta ponude i ispisuje se potvrda rezervacije u polju "Postoji rezervacija" kao i datum kada je rezervacija napravljena/obrisana.